
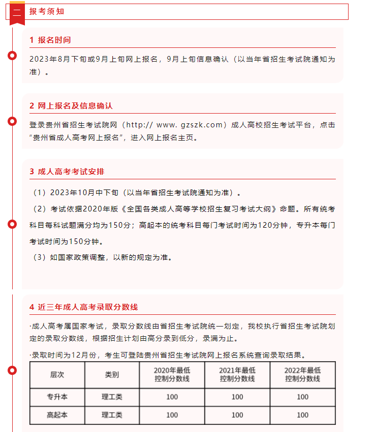
贵州理工学院于2013年4月18日经教育部正式批准成立,是应中共贵州省委、贵州省人民政府实施工业强省战略和城镇化带动战略对理工类应用型人才之需,在原贵州工业大学校址设立的一所以工学、理学、管理学等为主的多学科协调发展的全日制公办理工类省属普通本科院校。2017年,成为全国首批深化创新创业教育改革示范高校,贵州省高校易班建设与发展中心。2020年,顺利通过教育部普通高等学校本科教学工作合格评估。2022年,获批建设贵州省现代化产业工匠学院。

贵州理工学院继续教育学院(职业技术师范学院)是开展成人高等教育、高等教育自学考试学历教育,中小学教师培训、专业技术人员培训、科技管理干部培训、大数据人才培训和国际合作交流培训等非学历继续教育工作,对外合作管理项目及社会化考试等业务管理部门和办学单位。



为方便广大学生学习,我校成人高等教育将互联网+教育教学深度融合,突破了学习时空的限制,符合成人在职学习的特点,能有效解决传统教学模式的"工学矛盾 ",让学生在自学期间通过互联网实现随时随地远程学习,参与辅导答疑,提交课程作业,加强与学校的沟通与联系。
贵州理工学院2023年成人高等教育招生专业和收费标准
费标准按照《省人民政府关于同意调整成人高等教育学费标准的批复》(黔府函〔2000〕518号)文件的有关规定执行。如遇国家政策调整,以最新政策通知要求执行。



(一)成人高等教育是教育部核准的国民教育系列高等学历教育,通过全国统一招生考试取得入学资格。经过在籍学习,成绩合格,可获得学历文凭,合格毕业生均在教育部电子注册,中国高等教育学生信息网(学信网www.chsi.com.cn)可查询认证,国家承认学历。
(二)本科毕业生在规定的时间内通过贵州理工学院成人高等教育学士学位英语课程考试,符合条件者可申请授予学士学位。

(一)学校地址:贵州省贵阳市云岩区蔡关路1号贵州理工学院继续教育学院314办公室。
(二)联系电话:0851-88402042
(三)学校网址:http://www.git.edu.cn
(四)来校路线:3、33、69、高校专线K201、308路公交车终点站即到。
贵州理工学院继续教育学院
贵州省贵阳市云岩区蔡关路1号贵州理工学院