根据中央、国务院出台的因公出国(境)管理工作有关规定,现对贵州理工学院矿业工程学院杜学领赴澳大利亚执行访问学者任务公示如下:
一、团组人员名单
姓名 |
实际工作部门及职务 |
对外身份 |
杜学领 |
贵州理工学院矿业工程学院副教授 |
访问学者 |
二、出访国家(地区)
三、出访任务
国家(地区) |
任务详情 |
澳大利亚 |
2019年国家公派高级研究学者、访问学者、博士后项目(所在单位或个人合作渠道)出国留学人员,录取文号为留金选〔2019〕53号,学号为201908520017。国家留学基金委资助其赴澳大利亚科廷大学进行访学,留学期限12个月。 |
四、日程安排
日期 |
抵达城市 |
活动安排 |
2019年8月6日 |
珀斯 |
从广州出发抵达澳大利亚珀斯(出发,航班号:CZ319,14:20-22:25) |
2019年8月7日 |
卡尔古利 |
从珀斯转机抵达卡尔古利(航班号:QF1606,06:30-07:35) |
2019年8月8日至2020年8月3日 |
卡尔古利 |
在科廷大学西澳矿业学院进行访学活动 |
2020月8月4日 |
珀斯 |
从卡尔古利转机抵达珀斯(航班号:VA1854,16:00-17:15) |
2020月8月5日 |
广州 |
从珀斯出发抵达广州(回国,航班号:CZ320,00:25-08:25) |
五、邀请单位及背景情况
国家(地区) |
邀请单位 |
背景情况 |
澳大利亚 |
科廷大学 |
科廷大学是澳大利亚一所大型公立综合性大学,是澳大利亚科技大学联盟的成员之一。科廷大学西澳矿业学院是矿业领域全球顶尖学府,拟访学的专业矿物与矿业工程(对应国内采矿工程专业)在2017、2018连续两年稳居QS世界排名第2名。 |
六、往返航线
日期 |
航空公司及航班号 |
出发、抵达、中转城市 |
2019年8月6日14点20分 |
中国南方航空CZ319 |
广州(国内出境城市) |
2019年8月6日22点25分 |
中国南方航空CZ319 |
珀斯(国外入境城市) |
2019年8月7日6点30分 |
澳洲航空公司QF1606 |
珀斯(国外中转城市) |
2019年8月7日7点35分 |
澳洲航空公司QF1606 |
卡尔古利(国外抵达城市) |
2020年8月4日16点00分 |
澳洲航空公司VA1854 |
卡尔古利(国外出发城市) |
2020年8月4日17点15分 |
澳洲航空公司VA1854 |
珀斯(国外中转城市) |
2020年8月5日00点25分 |
中国南方航空CZ320 |
珀斯(国外出境城市) |
2020年8月5日08点25分 |
中国南方航空CZ320 |
广州(国内入境城市) |
七、经费来源及预算
此次任务所需费用由国家留学基金管理委员会解决,我单位共派出1人,需人民币约11万元。
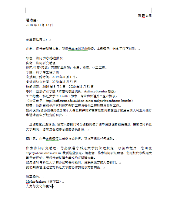
八、境外邀请函及中文译文


九、公示时间:
此次公示时间为2019年7月1日至7月5日止。如有不同意见,请于2019年7月5日前通过电话、信函等形式向国际交流与合作处反映。为了便于核实情况,反映意见请署本人真实姓名。
监督电话:0851-88349078
国际交流与合作处
2019年7月1日