根据中央、国务院出台的因公出国(境)管理工作有关规定,现对贵州理工学院曾超1人赴德国、法国执行考察工业4.0暨洽谈合作任务公示如下:
一、团组人员名单
姓名 |
实际工作部门及职务 |
对外身份 |
曾超 |
航空航天工程学院副教授 |
|
二、出访国家(地区)
三、出访任务
国家(地区) |
任务详情 |
德国、法国 |
围绕我省十大千亿级工业产业中发展先进装备制造业的要求,学习国外在智能制造、工业大数据应用和工业4.0方面的做法和先进技术,推动我省有关企业和高校与国外企业高校的进一步合作,提升我省智能制造技术水平。 |
四、日程安排
日期 |
抵达城市 |
活动安排 |
12月8日 |
抵达慕尼黑-丁格尔芬(国外城市) |
上午:从上海出发,搭乘航班飞往德国慕尼黑。(航班 CA827 上海-慕尼黑 01:25-06:25) 下午:乘车前往丁格尔芬。 |
12月9日 |
丁格尔芬-慕尼黑 |
上午:拜访BMW公司丁格尔芬工厂,参观智能生产车间,与公司技术负责人员交流,了解BMW公司在汽车制造领域的工业4.0实践。 中午:从丁格尔芬乘车前往慕尼黑。 下午:拜访德国领先的引擎制造商MTU公司,了解其Aero Engines AG总装线自动化解决方案——多层料库交换系统(MLS系统,助力客户实现机床每年8760个小时 的充分利用),推动该公司与贵州航宇科技发展股份有限公司在智能化领域的合作。 |
12月10日 |
慕尼黑-安贝格-纽伦堡 |
上午:驱车前往安贝格。 下午:拜访西门子公司安贝格电子工厂(该公司是智能化未来工厂典范,以德国工业4.0为目标打造的现代工厂),了解其智能物流、装配、控制系统等高度数字化集成工业自动化产品应用情况。洽谈贵州大学及贵州有关企业与其开展交流和深入合作。 公务完驱车前往纽伦堡。 |
12月11日 |
纽伦堡-慕尼黑(中转)-尼斯 |
上午:从纽伦堡搭乘航班前往尼斯。 (航班:LH2157 纽伦堡-慕尼黑 09:45-10:25,LH2272 慕尼黑-尼斯 11:15-12:45) 下午:拜访施耐德电气集团卡罗斯中心,参观自动化工厂,了解其应用于工业和基础设施的自动化解决方案,推动其与我省有关企业的合作。 |
12月12日 |
尼斯-里昂-图卢兹 |
上午:搭乘航班前往里昂。(航班:AF11701 尼斯-里昂06:55-07:50) 下午:拜访国立里昂应用科学学院,与机构有关负责人及科学家洽谈推进该学院Creatis实验室与贵州大学计算机学院在大数据领域的合作。 晚上:搭乘航班前往图卢兹。(航班: AF1714 里昂-图卢兹 20:15-21:15) |
12月13日 |
图卢兹-巴黎 |
上午:拜访法国保尔萨巴蒂赫大学,与电气与信息学院及法国国家科研中心系统结构分析实验室有关负责人及科学家洽谈推进该校与贵州大学电气工程学院、贵州有关企业开展在工业智能化系统开发等领域的产学研合作。 中午:搭乘航班前往巴黎。(航班:AF6123 图卢兹-巴黎 13:00-14:25) 下午:拜访中国驻法国大使馆,推动法国与贵州在科技领域的合作渠道扩展。 |
12月14日 |
巴黎-北京 |
上午:参观巴黎科技与工业博物馆。 下午:前往机场搭乘航班返回国内。(航班:CA934 巴黎-北京 19:30-12:30+1) |
12月15日 |
北京 |
抵达北京 |
五、邀请单位及背景情况
国家(地区) |
邀请单位 |
背景情况 |
德国 |
MTU公司 |
MTU公司全称为发动机及涡轮机联盟弗里德希哈芬股份有限公司,是戴姆勒-奔驰集团属下公司,是世界领先的推进系统提供商,并致力于推动数字化、电气化和清洁发动机系统的发展。 |
法国 |
法国保尔·萨巴蒂赫大学 |
法国保尔·萨巴蒂赫大学即图卢兹第三大学,1969年,图卢兹第三大学成立时,采用了 1912年诺贝尔化学奖得主保尔·萨巴梯埃(Paul Sabatier)的名字作为校名。该校始终位于法国学校科学研究的前列,并紧密联合众多大型科学组织合作伙伴,在欧洲以及世界都享有盛誉。其研究领域主要涉及四个中心:材料科学(物理,化学,材料)数学,信息科学与技术,工程科学与技术,宇宙,行星,环境,太空,生命科学(基础生物学,健康,环境和农业生物学)。 |
法国 |
里昂国立应用科学学院(INSA Lyon) |
里昂国立应用科学学院(INSA Lyon)是法国著名的高等教育和科研机构,是一所顶尖的法国精英学校(Grande Ecole),欧洲知名的理工学院。该学院以高质量的工程师培养及科研水平在法国和国际上具有极高的知名度,被誉为“工程师院校的典范”。集中在机械、材料、土木工程、生物、信息与电子等6大工程科学领域。INSA Lyon秉承法兰西精英教育“小规模但高水准”的传统,为法国及世界培养了大批高素质的工程师及科研人员。 |
六、往返航线
日期 |
航空公司及航班号 |
出发、抵达、中转城市 |
12月8日01点25分 |
中国国际航空CA827 |
上海(国内出境城市) |
12月8日06点25分 |
中国国际航空CA827 |
慕尼黑(国外入境城市) |
12月14日19点30分 |
中国国际航空CA934 |
巴黎(国外出境城市) |
12月15日12点30分 |
中国国际航空CA934 |
北京(国内入境城市) |
七、经费来源及预算
此次任务所需费用由贵州理工学院高层次人才科研启动经费解决,我单位共派出1人,需人民币约5万元。
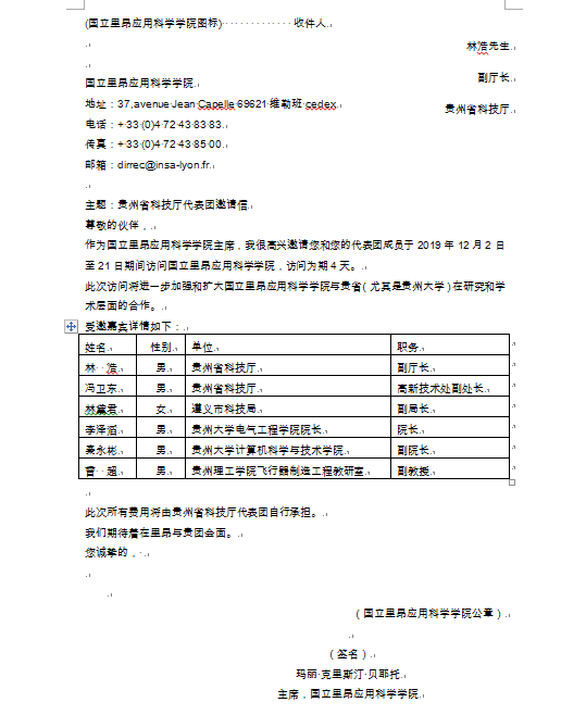
八、境外邀请函及中文译文






九、公示时间:
此次公示时间为2019年10月30日至11月5日止。如有不同意见,请于2019年11月5日前通过电话、信函等形式向国际交流与合作处反映。为了便于核实情况,反映意见请署本人真实姓名。
监督电话:0851-88349078
国际交流与合作处
2019年10月30日