本网讯(土木工程学院 文/舒子涵 王鹤凯 图/杨应江)2025年6月3日,土木工程学院在开物楼1107举行“锻造核心技能,赢取未来职场”主题微专业启动会。本次会议标志着学院2022级学生微专业正式进入实施阶段。土木工程学院院长贺明卫,卢云、沈汝伟、刘吉、黎伞伞、刘旭、程国锋6位微专业班主任、2022级学生参会,学生科副科长秦丽丽主持会议。

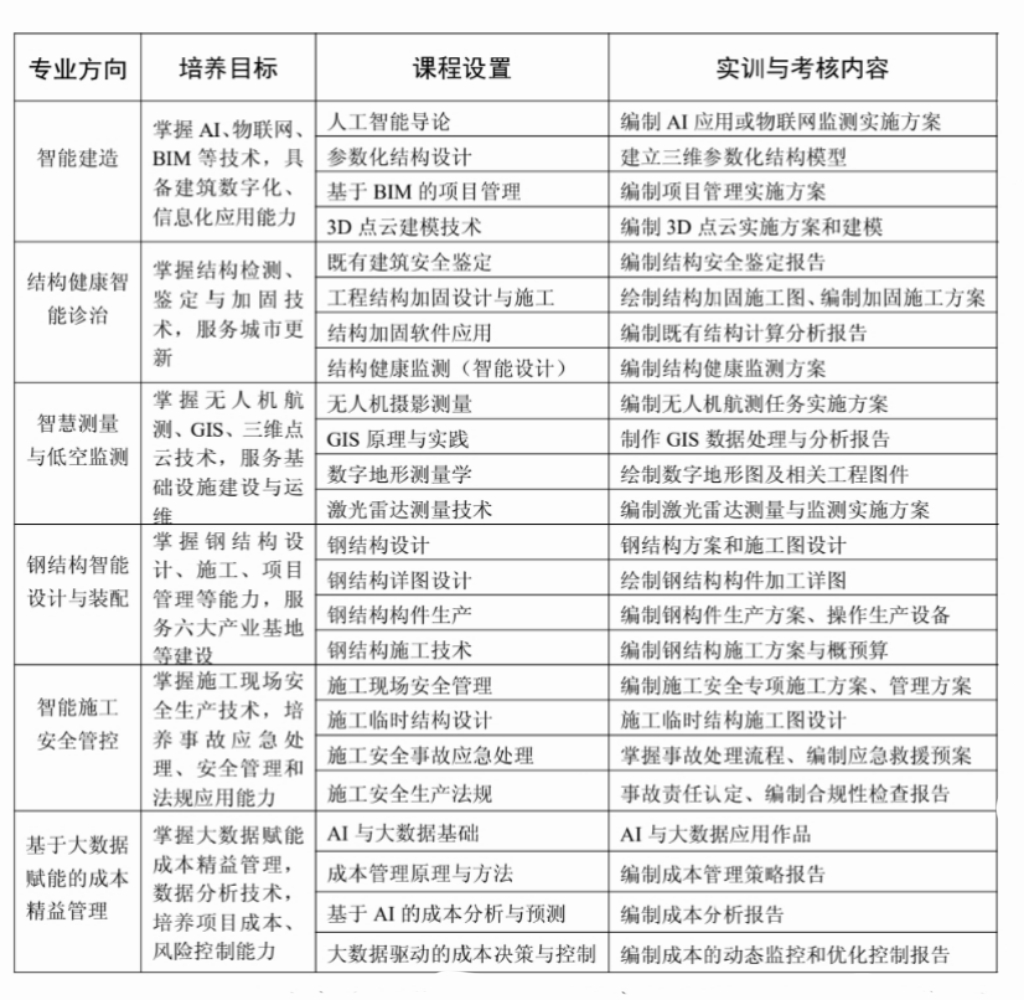
(六个微专业课程学习内容)
会上,六位微专业班主任分别聚焦智能建造、结构健康智能诊治等六大特色微专业方向,就各领域的前沿发展趋势、核心技术需求以及广阔的就业前景进行了深入剖析与解读。






此次启动会的成功召开,不仅为土木学子开启了深化专业素养、拓宽职业路径的新通道,也为提升其未来职场的核心竞争力奠定了坚实基础。学院将持续推进此类工作,进一步推动学校本科教育教学审核评估工作顺利开展。
一审:秦丽丽
二审:贺明卫
三审:彭 勇