他们热爱祖国,政治立场坚定,思想积极向上,是我校青年学生政治进步的模范;他们学习刻苦,努力钻研,成绩优异,是我校青年学生学习成才的楷模;他们遵守校规校纪,积极参与和推动学校精神文明建设、校风、学风、班风建设,是我校青年学生文明修身的典范;他们锐意进取,勇于创新,集中展现了新时代我校青年学生的精神风貌。
在我校本科教育合格评估来临之际,我们推出“迎评促建·理工青年风采展”专栏,来展现我校大学生健康向上、刻苦学习、报效祖国的精神面貌和青春风采。
贵州理工学院2019年国家奖学金获得者
建筑与城市规划学院——白玉梅

1998年白玉梅出生于云南省楚雄彝族自治州,现为贵州理工学院建筑与城市规划学院2017级学生,贵州理工学院第一期“青马班”学员。
自入学以来,她认真努力学习,团结同学,积极参加各类竞赛活动,取得较为丰硕的成果。对于她来说,大学就是用来提升自己,丰富自己的最好时光。
学习是一种态度:
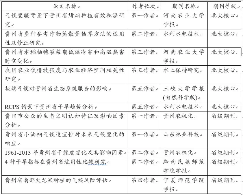
进入大学后,她保持端正的学习态度,严格要求自己,认真学习专业必修课与各种通识选修课程。大一、大二学年学期成绩均位列班级第一,综测成绩位列专业第一(大一104.01分,大二130.28分),并获得过2017-2018学年国家奖学金、2017-2018年校级三好学生、2018年度优秀共青团员、建规学院优良学风标兵等荣誉;其公开发表学术论文10篇,其中第一作者3篇(其中一篇被北大核心期刊收录),第二作者3篇;参加2018全国大学生英语竞赛获得二等奖,2019年全国大学生英语竞赛三等奖;参加第十六届“挑战杯”全国大学生课外学术科技作品校内选拔赛二等奖;参加贵州理工学院首届创新创业大赛获得优秀奖;主持国家级创新创业项目一项;主持国家级师生共创项目一项(国家级)。同时,她积极参加社会实践活动,如东盟周志愿者等。充分利用大学时光来努力提升自己,丰富自己。
公开发表学术论文10篇,如下表所示:

除此之外,其论文《2005-2017年我国人口与生态环境压力、能源消耗的脱钩关系研究》被评为第十六届“挑战杯”全国大学生课外学术科技作品竞赛贵州理工学院校内选拔赛二等奖。
思想上积极进取,提高政治素质:
在思想上,她积极主动、自觉地向党组织靠拢。2017年10月向学院党总支递交了入党申请书,2018年3月获得团校结业证书,2018年6月被评为入党积极分子,并且获得中共贵州理工学院党校结业证书,荣获2018年度优秀共青团员荣誉称号。2019年加入贵州理工学院第一期“青马班”学习。虽然现在还未成为一名正式党员,但是她始终以一名正式党员的身份严格要求自己,树立良好的人生观、价值观、道德观,永远保持与时俱进。
工作上认真负责,模范带头:
白玉梅同学曾任城规171班班长,现任城规171班心理委员和安全委员一职,在工作岗位上她尽职尽责,积极为同学们服务,获得老师和同学的一致认可。本着奉献、友爱、互助的原则努力做好自己的工作,为同学服务,在工作中锻炼自己,提升自己。
校园活动积极参与:
她积极参加学院、学校组织的比赛及活动。其参与的师生共创项目《贵州贫困乡村生态农业发展规划与设计—以开阳县翁朵村为例》2019年3月立项,并且担任主持人;2019年8月获大学生创新创业项目《强降雨对贵州省生态系统服务的影响研究》国家级立项,为主持人;2019年5月参加贵理工首届创新创业大赛,获得优秀奖;2019年6月参加第三届全国大学生环保知识竞赛和预防艾滋病知识竞赛,均获优秀奖;2019年4月参加贵州理工学院青年意愿者植树活动;2019年7月担任第届东盟周志愿者。她不断投身于社会实践与公益活动之中,全面发展。在接下来的学习生活中,白玉梅同学表示会更加明确自己的目标,不忘初心,朝着自己的梦想前进,不断努力奋斗,不负学校、老师、父母的期望。